Doel:€250.00
Donaties:€0.00

Per saldo:€-250.00

Steun ons nu!

Laatst bijgewerkt
op 03-12-2025

Vacature: secretaris bestuur
Algemeen

De stichting

Recente berichten

Raadplaatje door eemstede
Vandaag om 13:01:35
20 jaar BNLS door Martijn193
Vandaag om 12:28:22
Projekt 083-338 door ex44
Vandaag om 12:02:33
MOBEXPO 2026 Stereo beelden The Mill ... door D_Loc
Vandaag om 11:59:45
Mijn eerste H0-modeltreinbaan in aanbouw door Wim Vink
Vandaag om 11:57:24
De IJmuider spoorlijn - korte geschiedenis en plaatjes door Rick
Vandaag om 11:39:41
Digikeijs DRC 2400v5 lichtsetjes door KoosDeJong
Vandaag om 11:27:46
Goederenloods Zandvoort door Peter J K
Vandaag om 09:49:20
Mallnitzer Tauernbahnstrecke ÖBB N Spoor door Frank103
Vandaag om 09:29:02
Ronald bouwt opnieuw een US Micro Layout! door Hendrik Jan
Vandaag om 09:28:47
Ombouw/Pimpen Bolle neuzen door bollen neus
Vandaag om 08:54:28
Toon hier je nieuwe (model-) spooraanwinst(en)... door mass am see
Vandaag om 08:43:07
't Boemeltje door MOVisser
Vandaag om 08:38:48
Een HTM 'Ombouwer' door Frits C
Vandaag om 07:17:50
De projecten van Ruben (NL H0) door Ruben90
13 May 2026, 23:49:23
Vraag bouwbeschrijving MK modelbouw Vickers panto door Rob Bennis
13 May 2026, 23:25:38
EifelBurgenBahn door basjuh1981
13 May 2026, 22:46:35
De overeenkomst tussen een Ovaalramer en een Motorpost. door FritsT
13 May 2026, 21:56:33
Pendelbaan met 1 keerlus (H0, L-vorm, 4,50 x 3,00 mtr) (Zandvoort) door wob
13 May 2026, 21:17:30
Trix DXI van DC naar AC door puntenglijder
13 May 2026, 19:31:55
kleur rook model diesellocs door Herb73
13 May 2026, 19:13:04
Diorama ND Blödenhügel Am Taubenkrug door neudalhausenstadbahn
13 May 2026, 18:54:09
Welke merken H0 Materieel door Arjan6511
13 May 2026, 17:37:55
Serre bergbaan, knutselproject van mijn zoon Jamie en mij door Robkop
13 May 2026, 17:37:44
PT Trains 2026 door Biesje
13 May 2026, 16:46:02
Gelders Smalspoormuseum / Gelderse Smalspoor Stichting stelt zich voor door spoorijzer
13 May 2026, 15:39:16
Halma ladies gaan bouwen voor....... OntraXS 2027! door Ronald Halma
13 May 2026, 15:17:54
  

Auteur Topic: Kan een bezetmelder buiten een pc om melden?  (gelezen 3040 keer)

AlbertG

  • Offline Offline
  • Berichten: 1099
    • Modelbaan Den Akker / Rocrail / DCC-EX
Re: Kan een bezetmelder buiten een pc om melden?
« Reactie #30 Gepost op: 31 January 2026, 08:15:06 »
Hoi Ronald,
De Raspberry Pi met Rocrail is met je router verbonden. Dat kan draadloos of met een netwerk kabel. Het paneel met de Raspberry Pico-W is draadloos met de router verbonden (vandaar de W van Wireless, wel iets om bij de aanschaf rekening mee te houden).
Op 21 februari sta ik bij de HCC!m op Houten Plus met een demobaan en het paneel uit de video. Je bent van harte welkom op de stand.
Hartelijke groeten,
Albert.
Mijn Youtube kanaal: https://www.youtube.com/@Albert-DenAkker

meino

  • Offline Offline
  • Berichten: 2395
Re: Kan een bezetmelder buiten een pc om melden?
« Reactie #31 Gepost op: 31 January 2026, 10:26:18 »
Ik ben niet erg onderlegd in electronica, maar de meeste bezetmelders die ik ken, kunnen toch gewoon een pin op een Arduino schakelen. Dus er staat 5v op of de pin wordt naar aarde getrokken. Dan moet het toch mogelijk zijn om daar (eventueel met een kleine schakeling) direct een Led op aan te sluiten? Of zie ik het verkeerd?

Groet Meino

maartenvdb

  • Offline Offline
  • Berichten: 813
Re: Kan een bezetmelder buiten een pc om melden?
« Reactie #32 Gepost op: 31 January 2026, 10:30:34 »
Het punt is, dat het niet gaat over " de meeste bezetmelders " maar over die van LTD.
Dat zijn 8 (of blijkbaar 16) ingangen in een black-box en maar 1 digitale uitgang.  Dus daar kun je zonder interne modificatie niks op aansluiten.

Overigens voor Ronald:  het kan dus wel, maar blijkbaar ben je al een andere weg ingeslagen.  :D
ABC  ontwikkelen BM4

rjr

  • Offline Offline
  • Berichten: 2190
Re: Kan een bezetmelder buiten een pc om melden?
« Reactie #33 Gepost op: 31 January 2026, 10:45:39 »
Die van LTD met stroom detectie zijn er 8. Daar zit stroomdetectie met optokopplers op.
LTD heeft ook 16 ingangen, maar daar zit geen stroomdetectie op.

Tenminste, dat is voor zover ik het weet, en wat ik thuis heb liggen.

Dus als je die hebt liggen, en wilt gebruiken kun je daarvan het schema zoals eerder aangegeven gebruiken. De vervolg IC's haal je er dan uit, en in die voetjes plug je vervolgens de aansluitingen van de LED's en zo heb je 8 ledjes die je kunt laten branden op basis van een deel van deze print.
Je moet ze dan vervolgens niet meer op de RS bus aansluiten als je die IC's er uitgehaald hebt, want dat werkt niet meer.
Maar volgens mij dus ook niet nodig.

Moet je nog wel even kijken hoe het met de voeding zit.

Groet,
Roelco

maartenvdb

  • Offline Offline
  • Berichten: 813
Re: Kan een bezetmelder buiten een pc om melden?
« Reactie #34 Gepost op: 31 January 2026, 10:56:29 »
Roelco  (y)

Overigens:
The RS-16-O is equipped with opto couplers and can therefore feedback any reed contacts, push button, relay contacts etc. with digital- or direct voltage. It is ...

Maar nu wordt het pas duidelijk, die RS16 zijn geen bezetmelders en die RS8 zijn helemaal niet van LTD.

Ik pas twee soorten RS modules toe:
- RS-16 Opto van LDT
- RS-8 van Paco Canada

En die laatste, dus de bezetmelders, hebben volgens Ronald géén optocouplers, wat ik overigens betwijfel.
Maar als dat zo is, dus géén optocouplers naar de uitgang (lees RS bus), dan houdt het hele verhaal op.  Dan heeft Ronald ons mooi op een dwaalspoor gezet.  Maar heeft wel een andere oplossing voor zijn vraag gevonden.
« Laatst bewerkt op: 31 January 2026, 14:44:11 door maartenvdb »
ABC  ontwikkelen BM4

Ben

  • Offline Offline
  • Berichten: 7492
Re: Kan een bezetmelder buiten een pc om melden?
« Reactie #35 Gepost op: 31 January 2026, 11:06:56 »
Lang, heel lang geleden had Huib Maaskant al iets bedacht: https://www.floodland.nl/aim/info_16sd_1.htm

https://www.floodland.nl/aim/pdf/16SD.nl.pdf

Als je terugmelders stroomdetectie hebben kun je eenvoudig van daar af een ledje laten branden.

Gr, Ben.

Ardin

  • Offline Offline
  • Berichten: 23
Re: Kan een bezetmelder buiten een pc om melden?
« Reactie #36 Gepost op: 31 January 2026, 11:09:25 »
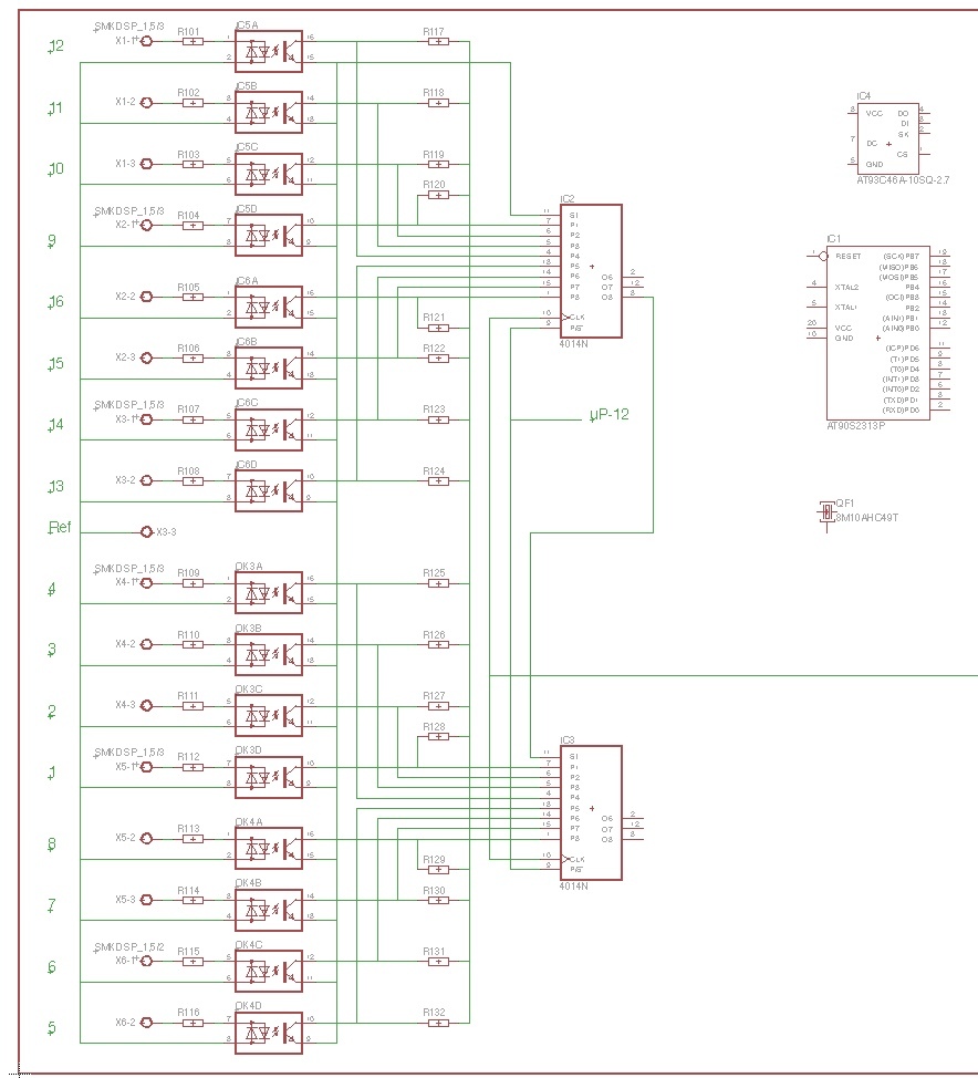
Lang geleden heb ik een poging gewaagd om van de LDT RS-16-Opto het schema te herleiden. Ik neem aan dat het LDT RS-8 module soortgelijk is, echter 8 ingangen met een diodebrug voor de rijstroomdetectie zoals in reactie #18 of #20.

Ik denk aan een soortgelijke oplossing als Roelco voorsteld. Ik zou echter de verbinding naar de RS bus laten bestaan want via die kan de informatie aan de Lenz centrale doorgegeven worden en vervolgens op een beeldscherm weergegeven worden.

In het schema is de bezetmeldinformatie "beschikbaar" op het knooppunt van b.v. IC5A en R117.




ChrisNL

  • Offline Offline
  • Berichten: 13
Re: Kan een bezetmelder buiten een pc om melden?
« Reactie #37 Gepost op: 31 January 2026, 11:16:00 »
Bij een DR5000 ... kan je S88 melders koppelen aan accesoire instructies.

Niet bedoeld om een topic te kapen, maar even een korte vraag aan Bas.
Hoe bedoel je dit? Kan ik ergens in de DR5000 aangeven wat een melder moet schakelen? Dus zonder Koploper, Rocrail o.i.d. ?
Zelf hier DR5000->DR4088LN->DR4088 en DR4018.

maartenvdb

  • Offline Offline
  • Berichten: 813
Re: Kan een bezetmelder buiten een pc om melden?
« Reactie #38 Gepost op: 31 January 2026, 11:17:34 »
Paco:



Aan linkerkant:   IC optocoupler ?   Of die rits kleine IC tjes ?
« Laatst bewerkt op: 31 January 2026, 11:19:11 door maartenvdb »
ABC  ontwikkelen BM4

Eric B

  • Offline Offline
  • Berichten: 8349
  • NS tijdperk II(c)/III
    • Obdam in h0
Re: Kan een bezetmelder buiten een pc om melden?
« Reactie #39 Gepost op: 31 January 2026, 11:49:26 »
Even terug naar de basis Ronald heeft een aantal specifieke bezetmelders die hij voor dit project wil gebruiken.

Die specifieke bezetmelders versturen hun data naar andere componenten via de Lenz RS bus, (op basis van stoomvariatie). En dat gebeurd via een vastgelegd protocol.

Een databussignaal, ook een RS bus kun je uitlezen.
Het signaal op die bus kan je demoduleren en omzetten in data.
Die data kan je decoderen.
Uit de gedecodeerde data kan je informatie halen.
En op basis van informatie kan je o.a. uitgangen aansturen.
Lijkt mij prima uit te voeren met een Arduino.

Of zie ik dat te simpel?

« Laatst bewerkt op: 31 January 2026, 12:05:29 door Eric B. Reden: Link toegevoegd »
Fotodijkje en fotodiorama
Obdam
Als alles meeloopt hebben we morgen een optocht.

henk

  • Offline Offline
  • Berichten: 23002
Re: Kan een bezetmelder buiten een pc om melden?
« Reactie #40 Gepost op: 31 January 2026, 12:01:26 »
Zo werkt het precies.
De gegevens kan je met de juiste interface direct van de RS-bus aftappen of via de Xpressnetbus van de Lenz-centrale uitlezen.
Het is heel Nederlands om iets heel Nederlands te vinden.

Ronaldk

  • Offline Offline
  • Berichten: 8921
    • Bouw Endstation der Linie: Bahnhof Poggendam
Re: Kan een bezetmelder buiten een pc om melden?
« Reactie #41 Gepost op: 31 January 2026, 12:06:33 »
Paco heeft: RS TCO. Oftewel: de RS-bus afluisteren en dan ledjes op een schakelbord (TCO) laten aangaan / flikkeren e.d.

De gegevens kan je met de juiste interface direct van de RS-bus aftappen of via de Xpressnetbus van de Lenz-centrale uitlezen.

Zie die van Paco voor de RS bus. Voor de Arduino zou je moeten kijken of de XpressNet-lib dat voor je kan doen. Dat is even de vraag of die de meldingen kan verwerken. Voor de rest is het niet meer dan een ledje aan uit  :)
« Laatst bewerkt op: 31 January 2026, 12:08:53 door Ronaldk »
Zijn we aan het bouwen? Ja! We zijn aan het bouwen: Ronald’s nieuwe project: Endstation der Linie: Bahnhof Poggendam!

henk

  • Offline Offline
  • Berichten: 23002
Re: Kan een bezetmelder buiten een pc om melden?
« Reactie #42 Gepost op: 31 January 2026, 12:08:47 »
Ja, dat is wat Maarten laat zien. Geschikt om ledjes op een schakelbord op te laten lichten bij wijze van visuele bezetmelding. Maar Ronald wil toch graag een beeldscherm.

@Maarten, het zijn denk ik die kleintjes. Ik gebruikte vroeger de PC817.
De laatste zelfbouwvariant die ik gebruikte staat op de pagina van Klaas herinner ik me nu.
Terugmelder 5. Ook bruikbaar voor ledjes.  :)
https://klaas.beneluxspoor.net/bonte%20verzameling.html
Ik heb er nog wel een stuk of 20 liggen.

« Laatst bewerkt op: 31 January 2026, 12:22:29 door henk »
Het is heel Nederlands om iets heel Nederlands te vinden.

Eric B

  • Offline Offline
  • Berichten: 8349
  • NS tijdperk II(c)/III
    • Obdam in h0
Re: Kan een bezetmelder buiten een pc om melden?
« Reactie #43 Gepost op: 31 January 2026, 12:10:49 »
Zoals ik het lees wil Ronald vooral ledjes zien branden op een paneel.

@RonaldK: Het protocol staat in de link die ik plaatste, dus als het met de XpressNet-lib niet lukt moet het voor iemand als bijvoorbeeld Meino geen probleem zijn om daar zelf iets voor te schrijven.
« Laatst bewerkt op: 31 January 2026, 12:15:32 door Eric B. Reden: Aangevuld met reactie op RonaldK »
Fotodijkje en fotodiorama
Obdam
Als alles meeloopt hebben we morgen een optocht.

henk

  • Offline Offline
  • Berichten: 23002
Re: Kan een bezetmelder buiten een pc om melden?
« Reactie #44 Gepost op: 31 January 2026, 12:15:07 »
Zie post 27.
Het is heel Nederlands om iets heel Nederlands te vinden.