Doel:€250.00
Donaties:€0.00

Per saldo:€-250.00

Steun ons nu!

Laatst bijgewerkt
op 03-12-2025

Vacature: secretaris bestuur
Algemeen

De stichting

Recente berichten

Vraagje over servo aansturing door bask185
Vandaag om 23:08:59
Spoorwegmuseum in zwaar weer door Ferdinand Bogman
Vandaag om 23:07:10
TTI Bergland Express door metpetergaathetbeter
Vandaag om 23:03:50
servo aansturing door Klaas Zondervan
Vandaag om 23:03:36
Traincontroller software gaat stoppen. door 1200blauw
Vandaag om 22:58:20
Analoog overstap naar digitaal door Klaas Zondervan
Vandaag om 22:49:17
Roco 63421, hoe kom ik bij de stroomafname lipjes? door Albert de Heer
Vandaag om 22:38:18
PT Trains 2026 door Chris Westerduin
Vandaag om 22:10:50
Stub switches door Frank 123
Vandaag om 21:50:55
LS Models 2026 door Dennis1984
Vandaag om 21:49:12
Toon hier je nieuwe (model-) spooraanwinst(en)... door Besselspoor
Vandaag om 21:41:19
Bouw van tijdperk 1 HSM en Staatsspoor rijtuigen door Rob Bennis
Vandaag om 21:24:24
Trainomatic Lokommander II voorlamp blijft branden door Hobojohn
Vandaag om 21:13:45
Speedbuild; "Switch'n Play" -> Minimalist Approach door Ronald Halma
Vandaag om 20:57:21
Lima IRM gaat niet lekker door de bocht door jan55
Vandaag om 20:31:01
Euronight 295 samenstelling door EN446
Vandaag om 20:29:30
BNLS modulebaan: Werkspoor-Kathedraal 3.5 door nighttrain1
Vandaag om 20:05:35
RailBOX Accessoire Decoder RB4400 door Etsmodelspoor.nl / Modelspoorbaanwinkel.nl
Vandaag om 19:47:25
NS-Kameel in Spoor-0 (en misschien in Spoor-1) door FritsT
Vandaag om 19:33:16
US diorama in H0 door Eric B
Vandaag om 19:23:39
Ombouw/Pimpen Bolle neuzen door bollen neus
Vandaag om 19:19:59
PB Models, ICR-rijtuigen door Jos B.
Vandaag om 19:16:57
Gezocht: Informatie/tekeningen/afbeeldingen NS seinstelsel 37 door j.ossebaar
Vandaag om 18:55:31
7 en 8 maart 2026 | Jubileumtentoonstelling MSV Post B door Rsd1000
Vandaag om 18:32:55
Raadplaatje door grossraumwagen
Vandaag om 18:19:53
De bouw van mijn modelbaan in Thailand door Sporlijn Úje
Vandaag om 17:47:25
NMJ 2026 door hansberekvam
Vandaag om 17:40:43
Die Sauerlandbahn - Tijdperk III door Jelmer
Vandaag om 16:52:20
Marklin digital mobile station door NL-modelspoor
Vandaag om 15:38:50
"Jede Stunde, jede Klasse": DB Intercity '79 door Jelmer
Vandaag om 15:25:36
  

Auteur Topic: Lenz LAN/USB inteface icm RC-CAB regelaar voor Android  (gelezen 2642 keer)

Ronald Halma

  • Organisator US Convention Nederland
  • Offline Offline
  • Berichten: 19034
  • Modelrailroading is fun!
    • Team USA Metusa Junction
Lenz LAN/USB inteface icm RC-CAB regelaar voor Android
« Gepost op: 22 October 2014, 12:57:04 »
Hallo allemaal,

Zoals de vraag; wie heeft er ervaring met de genoemde Lenz interface en de RC-CAB regelaar van Roc Rail op je Android phone? Werkt dat goed, beter als een fysieke regelaar, zijn er alternatieve Android regelaars? Ik wil hierop overschakelen omdat de fysieke regelaars met kabel op tentoonstellingen soms lastig zijn.

Hoor graag van jullie!

Greetz, Ronald

Mijn US Convention Aalten

Mijn modules!:

Micromodule

HansQ

  • Offline Offline
  • Berichten: 2048
  • Daar waar de rook is, is de kortsluiting...
Re: Lenz LAN/USB inteface icm RC-CAB regelaar voor Android
« Reactie #1 Gepost op: 22 October 2014, 13:11:19 »
Ik zou erg voorzichtig zijn met draadloze oplossingen op beursvloeren. Je wilt niet weten wat daar allemaal aan ellende rondvliegt.
Tenzij je direct met een USB of LAN kabeltje wilt koppelen?
HansQ, RailClub Utrecht
spoor N modulebouw, electronica, Selectrix

Ronald Halma

  • Organisator US Convention Nederland
  • Offline Offline
  • Berichten: 19034
  • Modelrailroading is fun!
    • Team USA Metusa Junction
Re: Lenz LAN/USB inteface icm RC-CAB regelaar voor Android
« Reactie #2 Gepost op: 22 October 2014, 13:16:49 »
Hans, de router hangt met een LAN kabel aan de interface. Dat zou verder geen problemen moeten geven?
Greetz, Ronald

Mijn US Convention Aalten

Mijn modules!:

Micromodule

Tjalling

  • Offline Offline
  • Berichten: 3519
    • modulebaan.nl
Re: Lenz LAN/USB inteface icm RC-CAB regelaar voor Android
« Reactie #3 Gepost op: 22 October 2014, 13:17:09 »
Spoor 1 groep in Leuven is er erg enthousiast over (gevraagd afgelopen weekend).

Groet,
Tjalling

modulebaan.nl

Ronald Halma

  • Organisator US Convention Nederland
  • Offline Offline
  • Berichten: 19034
  • Modelrailroading is fun!
    • Team USA Metusa Junction
Re: Lenz LAN/USB inteface icm RC-CAB regelaar voor Android
« Reactie #4 Gepost op: 23 October 2014, 12:49:50 »
Dank je Tjalling, mij niet opgevallen dat ze dat gebruikten..... een gemiste kans dus :(

Zit een beetje te dubben. Of dit, of een z21 met een nog uit te komen bus adapter van Digirails (maar waarop nog geen zicht is wanneer?). Wat het ook wordt; ik wil graag met beeldschermregelaartjes gaan rijden als aanvulling op de fysieke regelaars van Lenz.
Greetz, Ronald

Mijn US Convention Aalten

Mijn modules!:

Micromodule

Karst Drenth

  • Offline Offline
  • Berichten: 10490
  • NS blauw, groen, rood, bruin, grijs en standgroen
    • Plan U op Sleutelspoor
Re: Lenz LAN/USB inteface icm RC-CAB regelaar voor Android
« Reactie #5 Gepost op: 23 October 2014, 12:54:31 »
Hoi Ronald,


Ik denk dat je met de z21 (de witte dus) prima uit de voeten kunt. Kost je bij MTE op dit moment minder dan een Lenz USB/LAN interface.

Ik vind zelf de App van Roco Superieur aan alle free-ware/opensource en bovendien is die ook gratis ;) ( en ja, ik heb ze voor het door jou gerefereerde project allemaal bekeken ;) P) )

Op de X-BUS in-/uitgang van de z21 kun je je Lenz regelaars dan weer kwijt. Dus gewoon je LZV100 vervangen door een z21 en je bent het mannetje ;)


Grtzz,

Karst

P.S. ik zal vanavond even een LH-?? aan de Z21 proberen ;)

[edit]

Hoeft ni, heeft Roco al zelf gedaan: http://www.z21.eu/content/download/1115/12924/file/weiße%20z21%20DE.zip en dan kijken in Z21_XBUS.pdf

[/edit]
« Laatst bewerkt op: 23 October 2014, 12:57:37 door Karst Drenth »

Ronald Halma

  • Organisator US Convention Nederland
  • Offline Offline
  • Berichten: 19034
  • Modelrailroading is fun!
    • Team USA Metusa Junction
Re: Lenz LAN/USB inteface icm RC-CAB regelaar voor Android
« Reactie #6 Gepost op: 23 October 2014, 12:57:01 »
Oke Karst, ik had van Chris begrepen dat er nu nog geen mogelijkheid was om er xpressnet apparatuur aan te hangen (de witte idd). Maar dat kan dus wel?
Greetz, Ronald

Mijn US Convention Aalten

Mijn modules!:

Micromodule

Karst Drenth

  • Offline Offline
  • Berichten: 10490
  • NS blauw, groen, rood, bruin, grijs en standgroen
    • Plan U op Sleutelspoor
Re: Lenz LAN/USB inteface icm RC-CAB regelaar voor Android
« Reactie #7 Gepost op: 23 October 2014, 12:58:30 »
Dat gold voor de terugmelders, maar die heb jij niet ( weet ik ;) )

dus:

Citaat
[edit]

Hoeft ni, heeft Roco al zelf gedaan: http://www.z21.eu/content/download/1115/12924/file/weiße%20z21%20DE.zip en dan kijken in Z21_XBUS.pdf

[/edit]

Ronald Halma

  • Organisator US Convention Nederland
  • Offline Offline
  • Berichten: 19034
  • Modelrailroading is fun!
    • Team USA Metusa Junction
Re: Lenz LAN/USB inteface icm RC-CAB regelaar voor Android
« Reactie #8 Gepost op: 23 October 2014, 13:08:31 »
Ah, dan hebben Chris en ik een kleine spraakverwarring gehad ;) Zag er wel x-bus opstaan en vond t ook al vreemd dat het dan niet zou kunnen.

Mijn booster(s) hang ik er dan ook zo aan?

PS LH100 moet gaan, alleen de LH 90 met hogere softwareversie blijkbaar niet.
Greetz, Ronald

Mijn US Convention Aalten

Mijn modules!:

Micromodule

Karst Drenth

  • Offline Offline
  • Berichten: 10490
  • NS blauw, groen, rood, bruin, grijs en standgroen
    • Plan U op Sleutelspoor
Re: Lenz LAN/USB inteface icm RC-CAB regelaar voor Android
« Reactie #9 Gepost op: 23 October 2014, 13:11:33 »
En ja, de nieuwe DR5000 zou helemaal geschit voor je zijn :)

Die is o.a. Met TT-bedrijf in het achterhoofd ontworpen :) dus klein, sterk, schroefbaar en WiFi al on-board ;)

Maar niet voor Q2 2015 leverbaar :'(

Booster zit in de z21. 3Amp max met de juiste Voeding.

De z21 heeft (nog) geen CDE uitgang...

Ronald Halma

  • Organisator US Convention Nederland
  • Offline Offline
  • Berichten: 19034
  • Modelrailroading is fun!
    • Team USA Metusa Junction
Re: Lenz LAN/USB inteface icm RC-CAB regelaar voor Android
« Reactie #10 Gepost op: 23 October 2014, 13:16:40 »
Ah..... dus extra Lenz boosters gaan dan niet he?...... das k***** ;) Die grote Z21 kan dat wel?
Greetz, Ronald

Mijn US Convention Aalten

Mijn modules!:

Micromodule

Karst Drenth

  • Offline Offline
  • Berichten: 10490
  • NS blauw, groen, rood, bruin, grijs en standgroen
    • Plan U op Sleutelspoor
Re: Lenz LAN/USB inteface icm RC-CAB regelaar voor Android
« Reactie #11 Gepost op: 23 October 2014, 13:22:03 »
Nope, ook ( nog ) niet.

Daar zou de Roco CDE adapter uitkomst gaan bieden ( zie Z21_BBUS.pdf in dezelfde zip )

Zou Q2 2014 leverbaar moeten zijn ( geweest ) maar staat ( nog ) niet op de Roco-site.

Grtzz,

Karst

Hans sprinter

  • Offline Offline
  • Berichten: 1521
  • Vriend van vlaflip
Re: Lenz LAN/USB inteface icm RC-CAB regelaar voor Android
« Reactie #12 Gepost op: 23 October 2014, 13:24:14 »
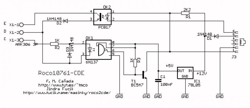
Nou, er is een Roco interface voor z21 naar CDE lees ik zo, en ik heb zelf al een interface van CDE Booster naar BBus. Ben benieuwd of die andersom ook werkt...Volgens mij kijkend naar de schema's wel. (Paco)
Karst, weet jij dat? Dan is er CDE op de BBus aan te sluiten.  8)
Hans

Hans sprinter

  • Offline Offline
  • Berichten: 1521
  • Vriend van vlaflip
Re: Lenz LAN/USB inteface icm RC-CAB regelaar voor Android
« Reactie #13 Gepost op: 23 October 2014, 13:26:41 »

Ronald Halma

  • Organisator US Convention Nederland
  • Offline Offline
  • Berichten: 19034
  • Modelrailroading is fun!
    • Team USA Metusa Junction
Re: Lenz LAN/USB inteface icm RC-CAB regelaar voor Android
« Reactie #14 Gepost op: 23 October 2014, 13:27:34 »
@Karst; dank je! Uiteindelijk heb ik voor tt's aan 3A meestal genoeg. Vwb die BBus; kan er ook een 10764 op? Die heb ik wel.

@Hans; dank je! Zou mooi zijn.
Greetz, Ronald

Mijn US Convention Aalten

Mijn modules!:

Micromodule